咨询热线
0775-2824515
出诊电话
0775-2837100
0775-2200000
医院地址
广西壮族自治区玉林市玉州区文体北路70号
网站首页
医院概况
医院简介
资质荣誉
科研成果
领导班子
医院文化
历史沿革
医院资讯
热点资讯
医学前沿
院务活动
媒体报道
视频在线
就医指南
挂号就诊须知
门诊服务
出入院服务
医保报销
实景导航
乘车路线
常见问题
医院特色
全国名老中医专家传承工作室
国家中医重点专科
广西临床重点专科
自主研发药品
医疗技术设备
专家团队
科室导航
科普系列
科普文章
反诈宣传
科普视频
信息公告
医疗价格公示
依法治院(普法专栏)
信息公开
人员招聘
党群建设
党的建设
清廉医院建设
工会活动
共青团风采
科研科教
伦理委员会
医疗科研项目
临床试验机构(GCP)
医院教育教学
科室
医生
文章
就医指南
实景导航
出诊电话
0775-2837100
0775-2200000
官方微信
TOP
网站主页
>
内容详情
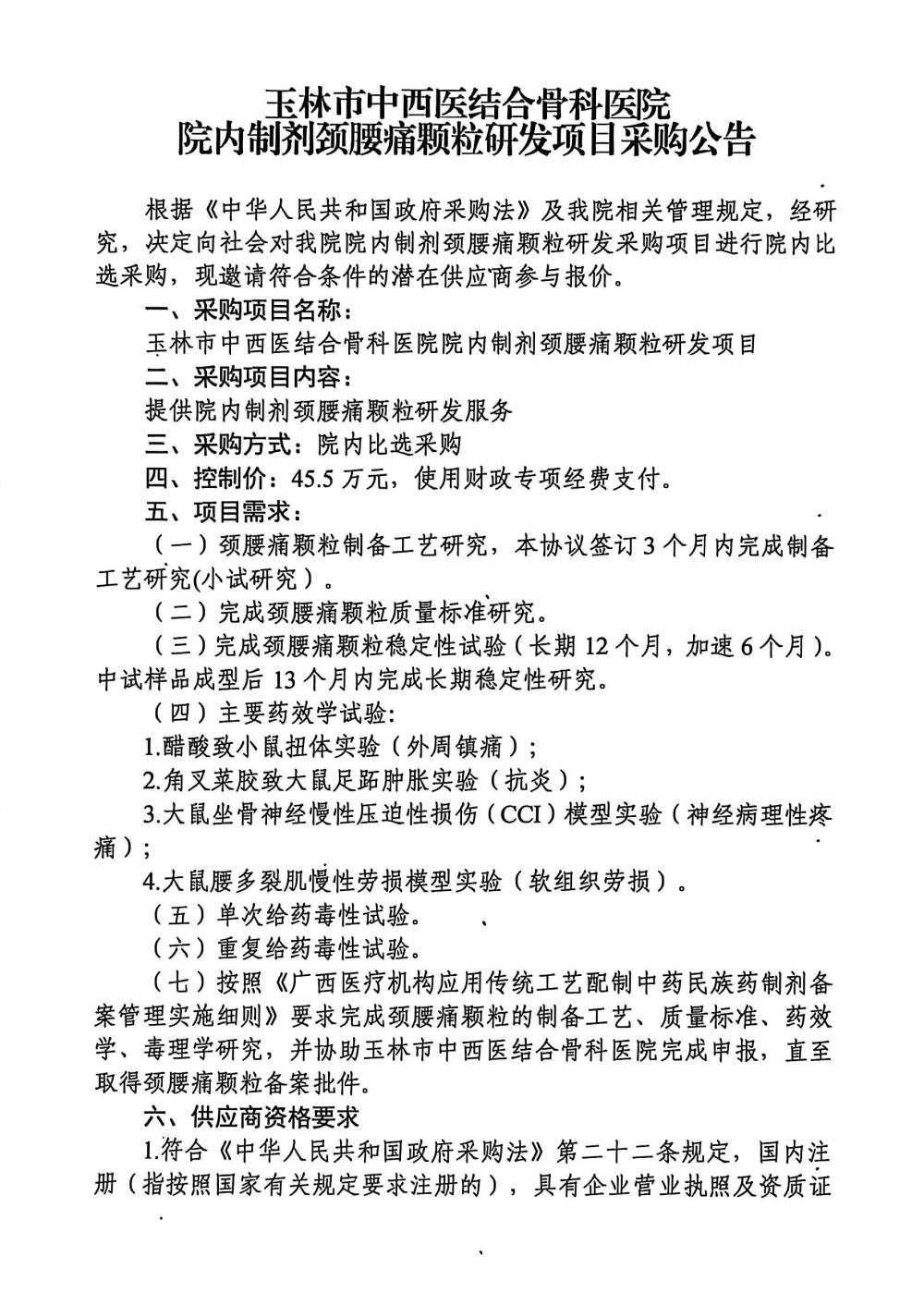
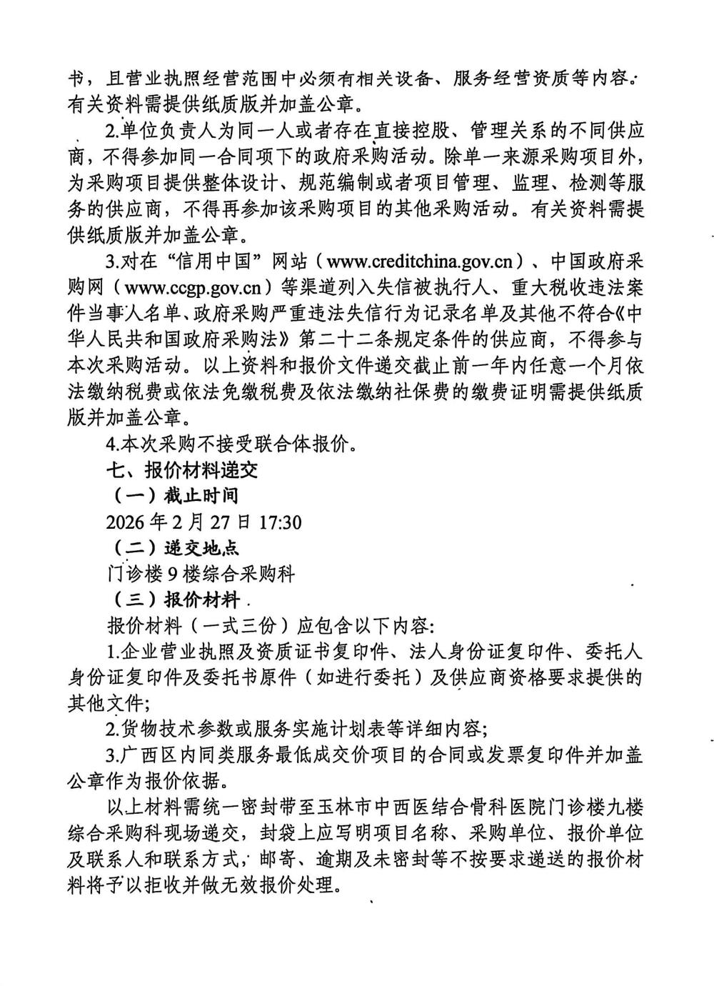
玉林市中西医结合骨科医院院内制剂颈腰痛颗粒研发项目采购公告
发布日期: 2026-02-12
浏览次数:634
玉林市中西医结合骨科医院
上一篇:
玉林市中西医结合骨科医院院内制剂麻仁通便颗粒研发项目采购公告
下一篇:
玉林市中西医结合骨科医院院内制剂洗三方洗剂研发项目采购公告